发布时间:2025-12-28 点击:64次
10月22日20:30截止销售的壹号娱乐传统足彩第17158期将成为“足彩3亿大派奖”活动第11个指定派奖期,14场胜平负游戏和任选9场胜平负游戏每期派送600万元。本期赛程覆盖了五大联赛,米兰、尤文、罗马、拉齐奥、马竞、皇马、巴黎等多场强队比赛入选,但强队多为客场作战,其他比赛的壹号娱乐下载实力差距不大,与上周日17153期的赛程设置有些类似,根据当时开出两注786万元大奖的经验,本期足彩14场胜平负的奖金成色非常值得期待,而且总体竞猜难度略有下降,也降低了准入门槛,适合各类足彩玩家的参与。
托特纳姆热刺VS利物浦:热刺遇“克星”,红军状态回暖
热刺仅两个赛季都是壹号娱乐APP英超亚军,表现极为出色,但值得一提的是,他们过去10次面对利物浦居然没有一次能取得胜利,红军堪称是热刺的“克星”。利物浦上轮在不被看好的情况下战平曼联,而且场面上占据绝对优势,周中欧冠做客斯洛文尼亚又7-0横扫马里博尔,追平欧冠客场最大比分胜利纪录。
弗赖堡VS柏林赫塔:弗赖堡力求反弹,柏林赫塔残阵出击
弗赖堡上轮做客0-5惨败给拜仁慕尼黑,但这只是他们仅4轮联赛的首场失利,球队整体状态还不错,后卫古尔徳和后腰阿布拉希本场可以伤愈复出。柏林赫塔上轮主场0-2不敌沙尔克04,主场首尝败绩,日本球员原口元气直接红牌被罚下,周中欧联杯,球队又做客1-2不敌乌克兰球队卢甘斯克黎明,目前球队正在遭遇比较严重的伤停危机。
沃尔夫斯堡VS霍芬海姆:狼堡新帅4连平,霍村防守状态下滑

沃尔夫斯堡上轮做客2-2追平勒沃库森,新帅施密特上任后连续4场遭遇平局,主力射手戈麦斯本场应该会复出。霍芬海姆上轮主场2-2爆冷被奥格斯堡逼平,两轮不胜的同时丢掉5球,而他们前6轮联赛也才丢了5球,周中欧联杯主场3-1大胜伊斯坦布尔,本场体能状态将是不小的考验。
AC米兰VS热那亚:帅位告急,蒙特拉寻求自救
米兰上轮德比战2-3被国米点球绝杀,遭遇联赛3连败,周中欧联杯又主场0-0被雅典AEK逼平,蒙特拉正在经历非常严重的信任危机,他过于急躁的轮换策略也已经迎来了球员的不满。热那亚前4个客场1胜1平2负,过去两个赛季做客圣西罗球场遭遇连败。
亚特兰大VS博洛尼亚:亚特兰大分心欧战,博洛尼亚客战强势
亚特兰大上轮做客被桑普多利亚逆转,不过他们近3个主场2胜1平,其中平局是面对尤文图斯,值得一提的是,球队本赛季对欧战的重视程度很高,反倒是在联赛中时常作出轮换,周中欧联杯,球队主场3-1大胜利马索尔阿波罗。博洛尼亚联赛3连胜,做客也是3胜1负,势头不错,本场即便无法凯旋,但从客场带走1分的机会不低。
都灵VS罗马:射手缺席,都灵无力擒狼
都灵上轮客场艰难战平弱旅克罗托内,近3轮只拿到2分,头号射手贝洛蒂需要休养一个月左右,这对球队的进攻影响很大。罗马上轮0-1惜败那不勒斯,结束联赛4连胜,但周中欧冠在0-2落后的情况下客场3-3逼平切尔西,梅开二度的中锋哲科近7场比赛已经打入9球,状态极为出色。
费拉拉SPAL VS萨索洛:哀兵对决,萨索洛做客难改颓势

费拉拉上轮做客1-2输给博洛尼亚,过去6轮联赛只拿到1分,门将梅雷特、后卫吉奥瓦纳、前锋洛卡里等几名主力仍将缺席。萨索洛上轮主场0-0闷平切沃,新赛季8轮1胜2平5负,客场4战输了3场。
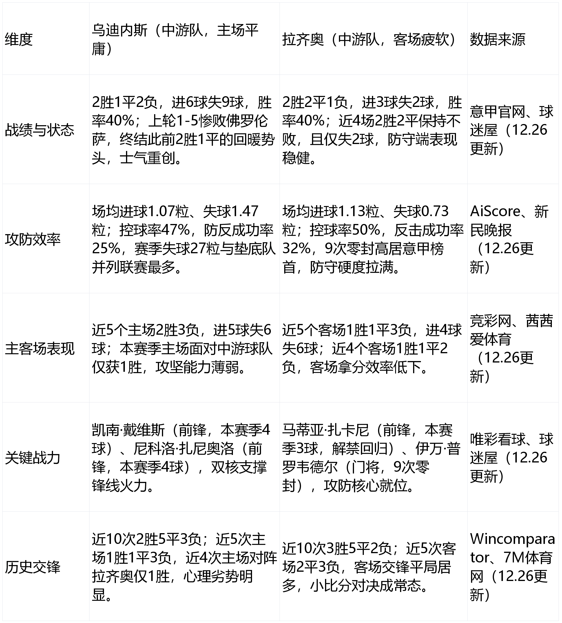
乌迪内斯VS尤文图斯:乌鸡状态低迷,尤文力求反弹
乌迪内斯上轮做客输给佛罗伦萨,遭遇近5轮联赛的第4场失利。尤文图斯上轮主场输给拉齐奥,2年多来主场联赛首败,周中欧冠主场2-1逆转击败里斯本竞技,以“老妇人”的实力,意甲连续2轮不胜几乎已经是极限,球队伤病情况已经开始好转,本场势在必得。
拉齐奥VS卡利亚里:射手凶猛,蓝鹰翱翔
拉齐奥上轮做客2-1击败尤文图斯,这是他们15年以来首次做客击败老妇人,前锋因莫比莱梅开二度,过去3轮联赛打入5球,目前以11个进球领跑意甲射手榜。卡利亚里上轮输给热那亚后遭遇4连败,主帅拉斯泰利也随即被解雇,前博洛尼亚和巴勒莫主帅洛佩斯上任。
皇家马德里VS埃瓦尔:C罗破荒,银河舰队拿鱼腩出气
皇马上轮做客2-1险胜赫塔费,缩小了与巴塞罗那的分差,C罗也打入个人本赛季联赛首球,周中欧冠,他们在占据不小优势的情况下主场1-1被热刺逼平。埃瓦尔上轮主场0-0闷平拉科鲁尼亚,总算止住了3连败的颓势,但他们最近3个客场足足丢了12球,本赛季面对强队几乎每场都会被打爆。
1、东契奇表示伤愈复出后虽累但感觉很棒,布伦森称背部伤势已无碍东契奇谈复出感受在今日独行侠与爵士的季后赛后,东契奇接受采访时提到...
1、其中澳大利亚队以12不敌阿根廷队,率先出局日本队与克罗地亚队在常规时间和加时赛中战成11平,经过点球大战以总比分24告负韩国...
1、但费德勒连续打出漂亮的穿越,毫无胜机的他3比6再度告负费雷尔在第三 全场比赛,西班牙人主动失误多达38个,主动得分以62比9...
RNG的比赛,都是在看下路和后期的团战,现在uzi不上场,听说前两天因为搬桌子还把自己的脚给砸了,可能未来UZI还有很长时间才能...